
63 Comités Départementaux sont aujourd’hui affiliés au CDOS 44. Fédérateur et représentant du mouvement sportif départemental, le CDOS 44 est l’interlocuteur privilégié des partenaires institutionnels, dans le domaine du sport en Loire-Atlantique.
Dans le cadre d’une politique sportive départementale, son rôle et ses missions sont de promouvoir le sport et ses valeurs éducatives et sociales, notamment en qualité de partenaire du Conseil Départemental de Loire-Atlantique et des services déconcentrés de l’Etat représentant le Ministère de l’Education Nationale, de la Jeunesse et des Sports, ainsi que des collectivités locales.
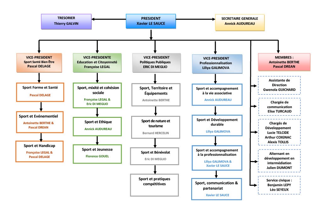
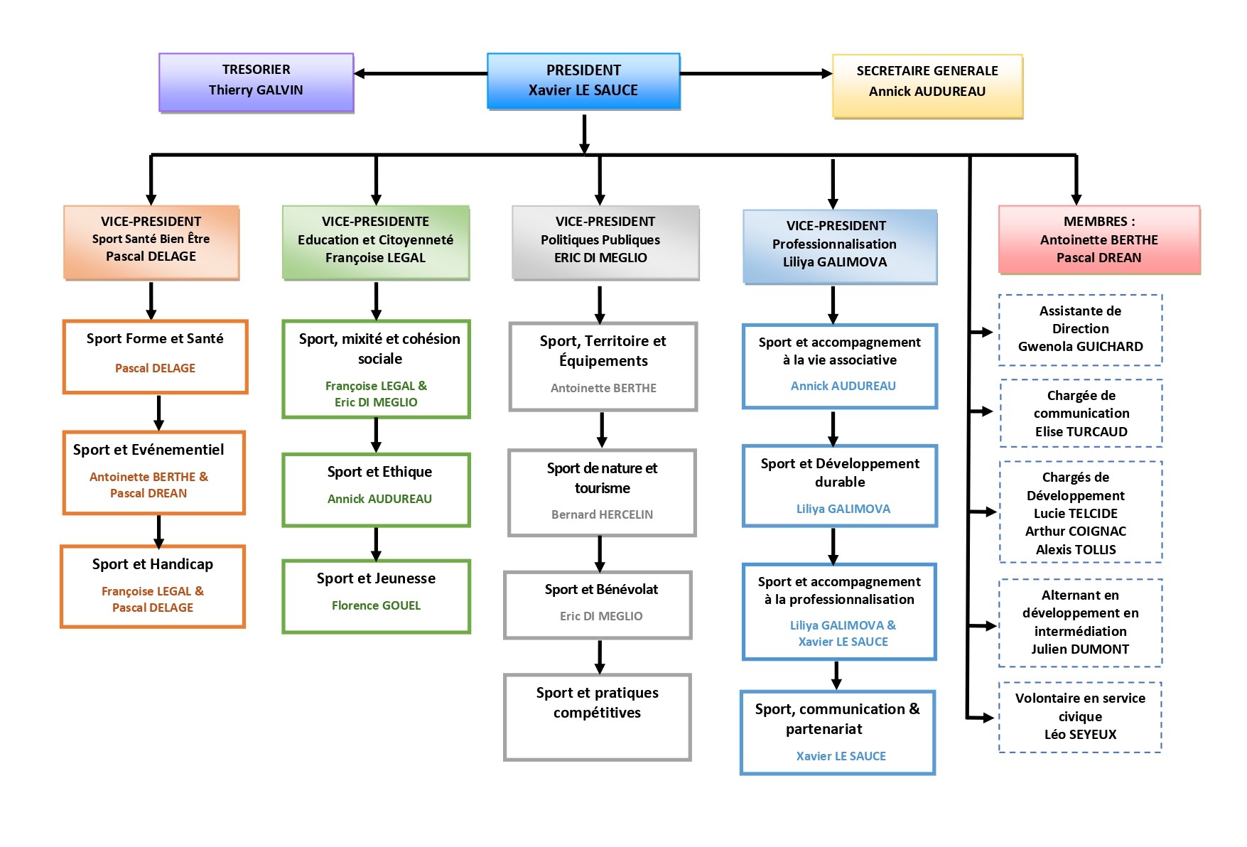
Le CDOS 44 est constitué sous la forme d’une association loi 1901. Le président et les membres du Bureau Exécutif et du Conseil d’Administration sont élus lors de l’Assemblée Générale par les Comités Départementaux, représentant les fédérations sur le territoire de la Loire-Atlantique. Il constitue une structure déconcentrée du Comité National Olympique et Sportif Français (CNOSF) et représente ce dernier sur l’ensemble du territoire mariligérien. A ce titre, il décline, en tenant compte des spécificités locales, les orientations et actions initiées par le CNOSF, conformément au Plan Sport et Territoire établi de concert entre les 5 CDOS et le CROS de la Région Pays de la Loire.




Depuis sa création en 1981, 7 présidents se sont succédés à la tête du Comité Départemental
Copyright © 2022 · Comité Départemental Olympique et Sportif 44 · Tous droits réservés
Réalisation : Rémi CLAVEL